Vegard_ Skrevet Desember 21, 2025 Forfatter Skrevet Desember 21, 2025 Bestemte meg for å ikke vinterlagre 523i'n i år. Jeg får mye mer glede ut av å faktisk kjøre den 😄 Kom fram til at bilen egentlig trenger hellakkering da det er skavanker, riper og smått med rust over alt. Så da kan jeg i hvertfall bruke den til alt er fikset, så vinterparkere den etter det. Har påfylt med fluidfilm i alle kriker, kroker og hulrom + Ett lite bilde fra trollveggen denne helga på veg til en kompis i sykkylven 😁 Sverre 2468, E.C., Patryck og 4 andre reagerte på dette 7
Ingvaldsen Skrevet Desember 21, 2025 Skrevet Desember 21, 2025 Den skriker om et sett med style 66😁 Vegard_ reagerte på dette 1
Vegard_ Skrevet Desember 21, 2025 Forfatter Skrevet Desember 21, 2025 6 minutes ago, Ingvaldsen said: Den skriker om et sett med style 66😁 Jeg er helt enig! Men det får bli når disse 15" vinterdekkene er modne for å byttes 😎 (siste sesong nå)
sveigis Skrevet Desember 23, 2025 Skrevet Desember 23, 2025 På 21.12.2025 den 23.47, Vegard_ skrev: Bestemte meg for å ikke vinterlagre 523i'n i år. Jeg får mye mer glede ut av å faktisk kjøre den 😄 Kom fram til at bilen egentlig trenger hellakkering da det er skavanker, riper og smått med rust over alt. Så da kan jeg i hvertfall bruke den til alt er fikset, så vinterparkere den etter det. Har påfylt med fluidfilm i alle kriker, kroker og hulrom + Ett lite bilde fra trollveggen denne helga på veg til en kompis i sykkylven 😁 Jeg hadde nok gjort det samme og støtter deg 😊 og med sau overalt så tar du ikke bekymre deg så veldig heller. Ser e87en som vi har i familien den får sau under hvert andre år og holder seg dønn den under og den rusten som er ,har ikke utviklet seg . Kjør og kos deg .😊 Vegard_ reagerte på dette 1
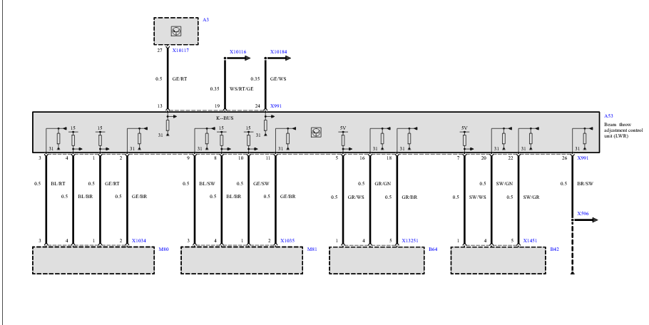
Vegard_ Skrevet Januar 25 Forfatter Skrevet Januar 25 Retrofitbonanza del 1: Xenon hovedlykter med auto LWR Det finnes et par måter å montere xenon på disse bilene, der det enkleste er å bare montere xenonlyktene og beholde manuell justering. Dette er vel teknisk sett ikke "lov" og man kan vel få en feil på PKK slik. Den neste metoden er å montere auto LWR modulen i følge av offisielle BMW retrofit papirer hvor man beholder originale lysmodulen. Da slipper man å skaffe ny lysmodul og kode den. Her så bypasser man justeringshjulet ved siden av instrumentpanelet, da går auto LWR modulen sin output til input (fra justeringshjul) på lysmodul som da går ut til justeringsmotorene på lyktene. På siste metoden så er det som om bilen kom med xenon fra fabrikk, da trenger man ny LCM, koding og auto LWR modulen. Da sender LCM kun signal til Auto LWR modulen som går direkte til justeringsmotorene på lyktene, og ikke gjennom LCM som forige metode. I og med at jeg skal ha autolys og RLS (Regn og Lys Sensor) så må jeg ha en nyere lysmodul, da måtte jeg gå for siste måten, men det er jo enkelt når man hadde en hel delebil på lager. Ledningsnett og sensorer fra delebil Jeg måtte også plukke litt fra en delebil, da det er noe forskjell mellom sedan og stasjonsvogn bak. Svingarmen på xenon biler har festepunkt for staget til bakre nivåsensor, svingarmen på halogenbiler har ikke. Her henta jeg også et sett med xenon preface lykter. Vasket og klar til montering, foringene her er OK. Lyktene var i dårlig stand, men det gjør ingenting når man har ett bra sett fra før, men disse var halogen så det krevde en del ombygging. De er veldig modulære så det var jo ikke noe problem, justeringspinnene var også perfekte i halogenlykte som originalt stod på bilen. Her ser man forskjellen på halogen og xenon glass. Xenon har en ekstra prisme(?) på nærlyset Ferdig satt sammen, polert glass og i perfekt stand med nye xenonpærer. Montert på bil (før polering) LWR modul på plass, så begynne med ledningsnett. Her går det ledninger mange steder, utrolig nok. Frem til ABS modul, her trakk jeg også en ekstra kabel til navigasjonsretrofitt. Pin 27 på LCM Det var også en del ledninger som gikk til diverse hubs/koblingsbusser under dash, men det fant jeg ikke noen gode bilder av. Jeg sendte alt av ledninger gjennom et tidligere hull laget til for tidligere DEFA kabinvarmer, og motorvarmer. For ledningene til nivåsensorene så fulgte jeg retrofit papirene til BMW, da jeg kunne bruke hull som allerede eksisterte her, og ikke trengte å borre nye hull lenger bak. Til sensoren bak så fulgte jeg bremserørene langs gulvet, og så opp ved bensintanken og inn til sensor. Her er også faktisk bakre travers annerledes mellom xenon og halogen bil. Xenonbiler har en "nippel" for braketten til sensoren, men her brukte jeg bare 2 bolter og muttere. Dette fungerer utmerket. Nye stag framme og bak fra BMW ble sevfølgelig montert og klipset fast. For å kode LCM så prøvde jeg meg på NCSexpert og NCSdummy, men det fikk jeg ikke til å fungere, så da ble det til at jeg bestilte PAsoft/BMW Scanner 1.4 med dongle. For å få dette til å fungere så ble det til at jeg satt opp windows xp på en VM. Det var ikke bare bare det heller, masse feilmeldinger og masse reinstalleringer. Men når jeg først fikk det til å fungere, så fulgte jeg bare E39 source sin guide på dette. Veldig enkelt og rett frem. Voila, tamper dot borte og nyere og oppdatert LCM er installert, klar til å ta i mot RLS. Snapchat-451707325.mp4 Og alt fungerer! Jeg ser lyktene justere ettersom hvordan baken eller fronten på bilen beveger seg i fart. Ingvaldsen, Dusy, Otis og 8 andre reagerte på dette 11
E.C. Skrevet Januar 25 Skrevet Januar 25 Bra jobbet! PA Soft BMW Scanner 1.4 er kjempegreier på E39 når det først funker, men satans kronglete å sette opp. Vært der selv. Vegard_ reagerte på dette 1
Vegard_ Skrevet Januar 25 Forfatter Skrevet Januar 25 (endret) 57 minutes ago, E.C. said: Bra jobbet! PA Soft BMW Scanner 1.4 er kjempegreier på E39 når det først funker, men satans kronglete å sette opp. Vært der selv. Det tok noen forsøk og forskjellige windows versjoner ja 😅 tok mindre tid å endre km stand og VIN på modulen enn det tok å fysisk bytte den da, veldig fornøyd med det kjøpet Liten milepæl i tråden også, passert 200 innlegg og snart 40 tusen visninger 🥳 Endret Januar 25 av Vegard_ E.C. og Otis reagerte på dette 2
Olaandref Skrevet Januar 25 Skrevet Januar 25 Blir like imponert hver gang jeg ser folk her inne gjøre slike modifikasjoner på bilene sine, dette er slikt jeg sliter med, tålmodighet, og det å lese seg frem er bare ikke mine sterkeste sider, fortsett med slike poster 😃 Vegard_ reagerte på dette 1
sveigis Skrevet Januar 26 Skrevet Januar 26 Knallbra jobbet og enig ,meget imponert over dere som driver med ledningsjungel og faktisk får det til og virke 😊😊 Vegard_ reagerte på dette 1
Haug530D Skrevet Januar 26 Skrevet Januar 26 (endret) retrofitet orginale Xenon på min tidligere E39 523 fra 96, da kjøpte jeg komplett "Retrofit" sett fra Hella hos Koed, kom ikke med noe LWR modul, det var lykter, noe ledningsnett en høydesensor pluss noe småtteri samt retrofit bok fra Hella, det jeg gjorde da var å kople meg inn på lysmodulen med noen ledninger bytte lyktene, måtte ikke kodes. Ser PDF ligger her: https://www.scribd.com/document/720111312/BMW-E39-Xenon Dette er dog Facelift Xenon, vet ikke om det har noe og si, når jeg kjøpte retrofit settet kostet det ca 13k hos Koed, ser prisen er 24k hos GS nå. Endret Januar 26 av Haug530D Vegard_ reagerte på dette 1
B. Sveigdalen Skrevet Januar 26 Skrevet Januar 26 Bra jobba, artig å se. Har aldri ettermontert eller studert noe på dette, da jeg stort sett har hatt Xenon. Men jeg tror LWR modulen er noe som ble brukt på prefaceliftbiler, har ihvertfall ikke denne modulen på noen av Faceliftbilene mine. Vegard_ reagerte på dette 1
Vegard_ Skrevet Januar 26 Forfatter Skrevet Januar 26 (endret) 1 hour ago, Haug530D said: retrofitet orginale Xenon på min tidligere E39 523 fra 96, da kjøpte jeg komplett "Retrofit" sett fra Hella hos Koed, kom ikke med noe LWR modul, det var lykter, noe ledningsnett en høydesensor pluss noe småtteri samt retrofit bok fra Hella, det jeg gjorde da var å kople meg inn på lysmodulen med noen ledninger bytte lyktene, måtte ikke kodes. Ser PDF ligger her: https://www.scribd.com/document/720111312/BMW-E39-Xenon Dette er dog Facelift Xenon, vet ikke om det har noe og si, når jeg kjøpte retrofit settet kostet det ca 13k hos Koed, ser prisen er 24k hos GS nå. Mye mulig jeg blander noen papirer og forumtråder, er vel snaue 8-9 måneder siden jeg monterte dette 😅 Da går nok sensorene direkte til lyktene kanskje. 37 minutes ago, B. Sveigdalen said: Bra jobba, artig å se. Har aldri ettermontert eller studert noe på dette, da jeg stort sett har hatt Xenon. Men jeg tror LWR modulen er noe som ble brukt på prefaceliftbiler, har ihvertfall ikke denne modulen på noen av Faceliftbilene mine. Dette kom fra en facelift 02/2003 bil som hadde xenon fra fabrikk 🤔 Men dette var stasjonsvogn Endret Januar 26 av Vegard_ B. Sveigdalen reagerte på dette 1
B. Sveigdalen Skrevet Januar 26 Skrevet Januar 26 Da får jeg studere WDS og lese meg opp på dette. Hvor eksakt sitter denne modulen, forresten? Jeg har plukket noen faceliftbiler, nå sist plukka jeg ut det meste av moduler i konebilen (Facelift Touring) før jeg sendte den, og husker ikke jeg så en slik modul. Men kan ha oversett den hvis den sitter innunder dashbordet.
Vegard_ Skrevet Januar 26 Forfatter Skrevet Januar 26 58 minutes ago, B. Sveigdalen said: Da får jeg studere WDS og lese meg opp på dette. Hvor eksakt sitter denne modulen, forresten? Jeg har plukket noen faceliftbiler, nå sist plukka jeg ut det meste av moduler i konebilen (Facelift Touring) før jeg sendte den, og husker ikke jeg så en slik modul. Men kan ha oversett den hvis den sitter innunder dashbordet. Den sitter rett over General Modulen, den er ikke stor så det kan være fort å overse den ja
Haug530D Skrevet Januar 26 Skrevet Januar 26 2 timer siden, Vegard_ skrev: Mye mulig jeg blander noen papirer og forumtråder, er vel snaue 8-9 måneder siden jeg monterte dette 😅 Da går nok sensorene direkte til lyktene kanskje. Dette kom fra en facelift 02/2003 bil som hadde xenon fra fabrikk 🤔 Men dette var stasjonsvogn Sensorene, eller sensoren, er kun en som følger med i retrofit kittet, går til lysmodulen via kabelsett som følger med i kittet, husker nå at jeg måtte trekke kabel gjennom torpedovegg og frem til der hvor sensor skulle stå. Vegard_ reagerte på dette 1
Anbefalte innlegg
Opprett en konto eller logg inn for å kommentere
Du må være et medlem for å kunne skrive en kommentar
Opprett konto
Det er enkelt å melde seg inn for å starte en ny konto!
Start en kontoLogg inn
Har du allerede en konto? Logg inn her.
Logg inn nå